来源: 日期:2025/11/19 16:43:33点击数:
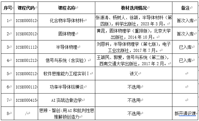
依据《西南交通大学教材管理实施细则》(西交党〔2024〕35号)相关教材选用规定,根据学校本科生院《关于开展2025-2026学年第二学期本科教材选用及审核工作的通知》要求,学院教材建设工作组已完成我院2025-2026学年第二学期本科开课课程的教材选用审核工作,现将审核结果公示如下:
公示日期自2025年11月19日至2025年11月25日。若对上述审核结果存有异议,请于公示期内持书面意见到1号教学楼X1405A(教育教学办公室)当面反映,恕不接受电话、匿名等方式。
集成电路科学与工程学院
2025年11月19日
上一篇:集成电路科学与工程学院关于开展 2025 年 SRTP 及个性化实验项目学院结题验收的通知
下一篇:集成电路科学与工程学院关于开展2025年大学生创新创业训练计划(SRTP)项目及个性化实验项目中期检查的通知
【关闭】